
LinkedIn Ads Management

If you're new to LinkedIn Advertising, watch our videos below for an introduction to how LinkedIn Ads work, the basics of audience targeting, and why ad strategy is essential.
When should I
move onto paid ads?
Is Linkedin more expensive than other platforms?
Can I run Linkedin Ads myself?
What to expect with Linkedin Ads?
Imagine you’re going on a fishing trip, aiming to catch the best leads for your business. You could choose your average agency... or you could choose Octopus Growth Agency.
Here’s how we stack up:
The Average Agency Fishing Trip
Your guide hands you a fishing pole, a box of random bait, and says,
“Let’s hope we catch something today!”
Hooks - One rusty hook with a generic ad message. “We find this usually works,” they say.
Baith - A random mix of stale ideas. Who knows if it’ll attract the right fish?
Fish Finder - Just casting lines into the water, hoping something bites.
Reel and Finish - No net and no clear process - leads slip away before they even reach the boat.

Your day ends with no fish and a lighter wallet.
Maybe they’ll “try a new spot” next time?
The Octopus Growth Agency Fishing Trip
You step onto our boat, and it’s clear we’re here to make sure you reel in the best fish.
Hooks - We have a custom tackle box filled with highly targeted messages and visuals. We’ll test various hooks and refine them to grab your audience’s attention.
Bait - Only the finest—compelling offers, valuable content, and calls to action crafted to attract exactly the leads you’re after.
Fish Finder - Advanced retargeting to locate leads that showed interest but drifted away. We keep you top of mind and bring those prospects back.
Reel and Finish - A smooth call to action that guides prospects to book a call, ensuring they’re fully hooked before converting.

With Octopus Growth Agency, your day ends with quality leads in your pipeline and a clear sense of ROI.
We’re not just casting lines-we’re reeling in the right catch every time.
Hook

Bait

Fish Finder

Reel and Finish

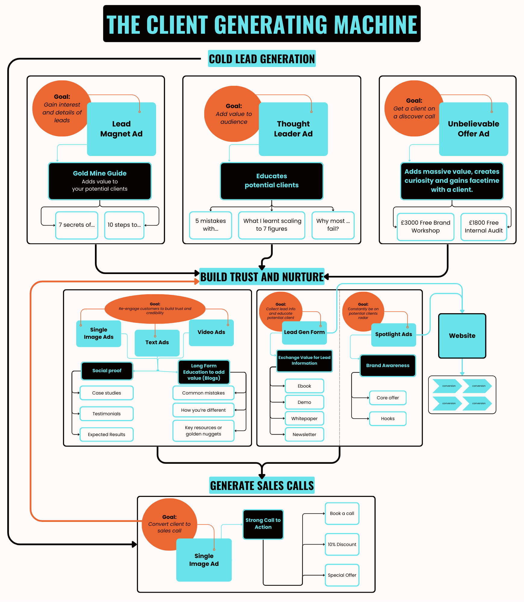
Our Framework: The Client-Generating Machine

Our LinkedIn Ads Strategy is structured into three phases, designed to build momentum and scale as your campaign progresses:
Foundation Phase
We start by gaining a complete understanding of your target market. Then, we launch Top-of-Funnel (TOFU) ads to generate new, high-quality leads.
Growth Phase
Here, we focus on nurturing those leads through Middle-of-Funnel (MOFU) retargeting ads and driving conversion with Bottom-of-Funnel (BOFU) ads. We track and evaluate ROI, refining your campaigns to deliver maximum value.
Scale & Optimise Phase
In this final phase, we increase ad spend on successful campaigns (the "Snowball Effect") and optimize your LinkedIn Ads as part of a broader marketing strategy. This integrated approach makes your lead generation even more cost-effective and aligned with your business’s overall objectives.
Applying Our Framework to Your Business
Just as different boats are designed for specific fishing trips, each of our tracks is crafted to fit your business’s unique needs and goals. Together, we’ll choose the “boat” that best aligns with your business stage, ensuring every lead we help you catch is high-quality and ready to convert.
Canoe
For those who are new to online advertising

Goal: Identify which “bait” (messaging or offer) brings in the most interest.
How It Works: The canoe is perfect for exploring the waters. Here, we test different hooks and bait to determine what resonates best with your ideal clients. It’s an agile, low-cost testing phase to ensure we’re investing in the most effective approach before launching at full scale.

Canoe
Testing Waters for the Perfect Bait
Goal: Identify which “bait” (messaging or offer) brings in the most interest.
How It Works: The canoe is perfect for exploring the waters. Here, we test different hooks and bait to determine what resonates best with your ideal clients. It’s an agile, low-cost testing phase to ensure we’re investing in the most effective approach before launching at full scale.

Speedboat
Quick Catch for Sales-Ready Teams
Ideal For: Businesses with a dedicated sales team ready to engage leads right away.
How It Works: The speedboat is built for fast results, using high-attraction bait to capture leads who are ready for a quick transition to sales. This track ensures minimal waiting time and maximum conversion potential, so your team can reel in quality prospects quickly.
Speedboat
For Sales-Ready Teams

Yacht
For Thought Leaders and Influential Brands

Ideal For: Businesses with a founder or leader looking to leverage their authority and influence.
How It Works: The yacht is all about creating an exclusive, personal connection. We highlight your expertise and thought leadership, using bait that attracts high-quality leads who value credibility and a personal touch from industry experts.

Cruise Ship
Steady Catch for Established Websites
Ideal For: Businesses with a high-converting website ready to handle consistent traffic.
How It Works: The cruise ship brings a steady stream of leads directly to your website, primed to convert. With retargeting in place, we ensure that leads who didn’t convert initially are brought back, increasing each lead’s likelihood to convert over time.
Cruise Ship
For Established Websites with traffic

Each of these “boats” is crafted to maximize your ROI by aligning with your specific business setup and goals. Once we select the right boat or boats for your journey, we’ll build a custom lead generation funnel over 90-180 days, managing every detail from hook to reel, so you can enjoy the results without the hassle.
First week of Linkedin Ads and already generating leads for £19.25

First month and already hitting the goal of £30 per lead

1 month in generating £15 per lead

First month in, generating leads at £29.57 per lead

In less than 2 months, generating an average of £13 per lead

3 months of consistently generating leads for less than £6.51

Over 6 Months of £18.11 per lead

Over 12 months of generating leads for £13-£15



FAQ
When will I start seeing leads?
Leads can start coming in as soon as ad spend begins. But here’s the key: we focus on high-quality leads over sheer volume. Unlike Facebook ads, where the goal might be to cast a wide net, our approach on LinkedIn prioritizes quality over quantity. Think of it this way - I’d rather you pay 20x more for a lead that converts than waste resources on 100 leads that don’t go anywhere.
When will I see an ROI?
Some clients see an ROI as high as 21X in the first month, but timing depends on your business’s sales cycle, which could be anywhere from a few days to 6-18 months. Our main focus early on is bringing in qualified leads who truly match your ideal client profile. By measuring lead quality and nurturing a robust pipeline, we build momentum like a snowball rolling down a mountain. Over time, as the campaign gains traction, you’ll see increasingly steady returns that get better as we expand the audience and optimise campaigns.
What’s included in your core service?
Our core service is a done-for-you LinkedIn Ads management package that includes everything from strategy, copywriting, design and managing all of your campaigns. We handle each phase, Foundation, Growth, and Scale & Optimise; delivering high-quality ads with measurable results and an outstanding ROI.
Want to book a Linkedin Audit to find out what will work for you?
© Copyright 2026 | Octopus Growth Agency |
All Rights Reserved, Not associated with Linkedin™